2025年3月21日,william威廉亚洲袁文雅/李海涛团队联合中国农科院油料所华玮团队在Plant Communications在线发表了“Targeted disruption of fiveBna.BRC1homologs in rapeseed generates a highly branched germplasm for its multifunctional utilization”的研究论文,该研究获得了Bna.brc1五重突变体,创制了新型的多分枝种质资源,证实油菜的所有子叶和真叶处的腋芽都具备形成分枝的潜力,同时发现Bna.BRC1s可以通过诱导ABA的生物合成负调控油菜的分枝。该研究成果为通过优化株型提高油菜的多功能利用价值提供了新的基因资源和理论基础,并为BRC1在其他芸薹属作物中的潜在应用提供了参考。william威廉亚洲为第一完成单位,william威廉亚洲硕士研究生张小龙和冯斌为论文共同第一作者,william威廉亚洲李海涛副教授和袁文雅教授以及中国农科院油料所华玮研究员为共同通讯作者。

图1.文章首页
油菜是世界上第二大油料作物,也是中国种植面积最大的油料作物。近几年,为了进一步发展油菜产业和满足消费者的新需求,我国科学家提出了以消费者新需求为导向的现代油菜多功能开发与利用的产业发展战略,充分挖掘油菜各个发育时期的全价值链。增加油菜的分枝数有利于菜薹和生物量的同时提高,对提高菜用、饲用以及肥用的价值开发起着非常重要的作用。然而,油菜中可供育种者使用的显著多分枝种质和潜在基因非常有限。植物中保守的TCP转录因子BRANCHED1/TEOSINTE BRANCHED1(BRC1/TB1)通过整合多种调控分枝发育的外在和内在因素,从而负调控植物的分枝数目。因此,敲除油菜中所有BRC1同源基因可能会产生一种新型的显著多分枝种质。
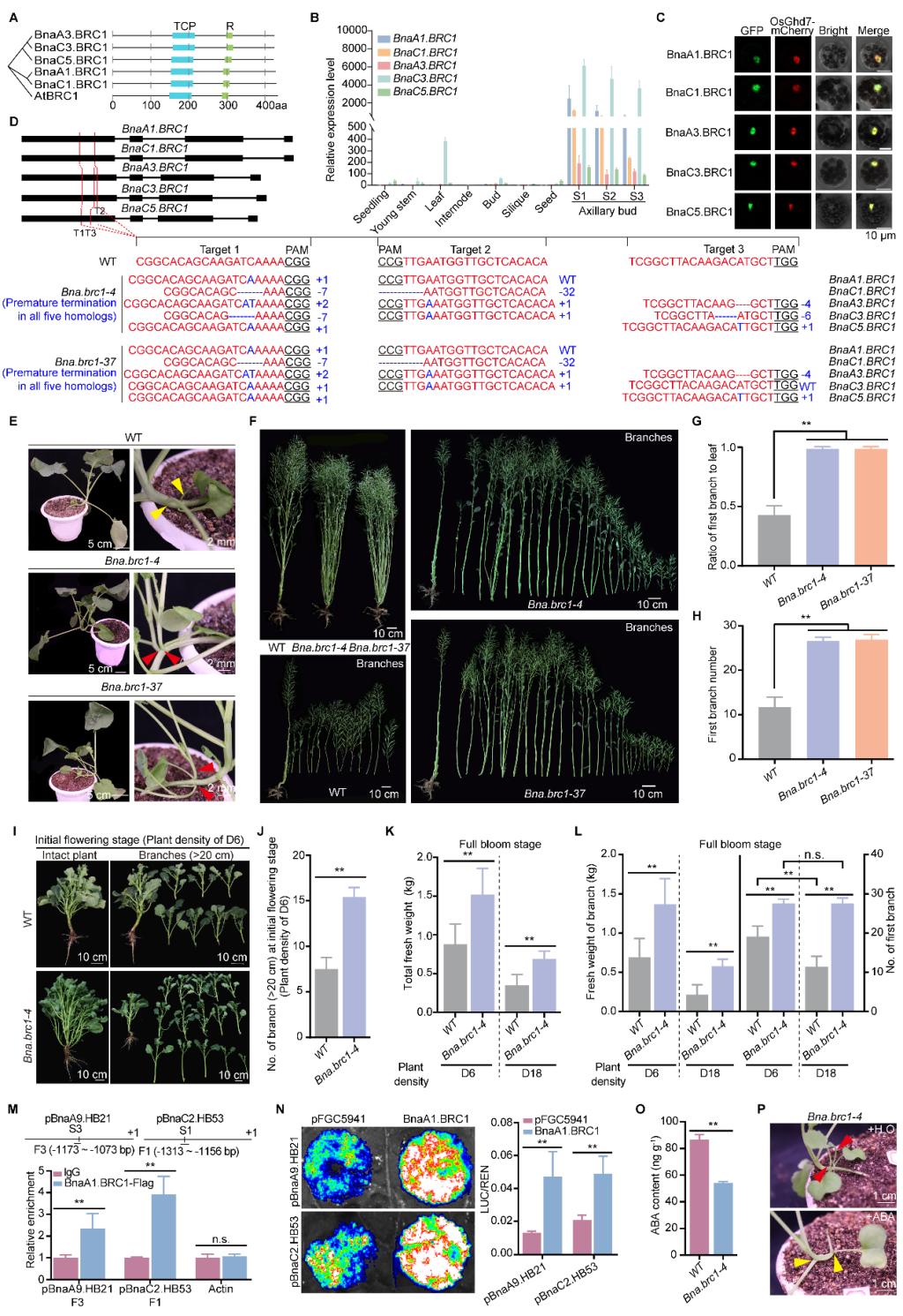
本研究中,通过序列分析和PCR验证在油菜品种Westar基因组中确定了五个Bna.BRC1基因(BnaA1.BRC1、BnaA3.BRC1、BnaC1.BRC1、BnaC3.BRC1和BnaC5.BRC1)的完整序列。每个Bna.BRC1s都倾向在腋芽发育过程中高表达,其编码的蛋白质包含典型的TCP和R结构域且被定位于细胞核。随后通过多重基因编辑系统获得了两株不含外源转基因元件的五重功能缺失突变体(Bna.brc1-4和Bna.brc1-37)。Bna.brc1五重突变体从二叶期开始在子叶叶腋处形成可见的腋芽,并在六叶期发育形成有效营养分枝。Bna.brc1五重突变体从营养生长到生殖生长期的整个发育过程中,所有真叶的腋芽都依次发育形成分枝。在成熟期,Bna.brc1五重突变体的一次分枝数和二次分枝数分别大约增加到野生型的2.3倍和6.2倍,同时株高降低了约14.7%。紧接着,为了探索Bna.brc1五重突变体在提高油菜多功能开发价值中的潜力,以Bna.brc1-4为对象开展了田间试验。在油菜薹种植密度下,Bna.brc1-4在初花期(菜薹采摘期)可收获的菜薹数约为野生型的2倍。在盛花期(作为青贮饲料和绿肥的最佳时期),Bna.brc1-4的生物量大约为野生型的2倍。这些结果表明,Bna.brc1五重突变体可以增加油菜作为蔬菜、青贮饲料和绿肥等使用中的价值。同时,分析发现Bna.brc1五重突变体的分枝数目并不会随着种植密度的增加而减少,表明Bna.BRC1可能介导了种植密度对油菜分枝数目的调控作用。
为了阐明Bna.BRC1在分枝发育中的调控途径,分析了野生型和突变体Bna.brc1-4未伸长腋芽中的转录组数据。2,896个在突变体Bna.brc1-4中下调的基因显著富集于腋芽休眠相关基因,其中15个转录因子包括了2个Bna.HB21和6个Bna.HB53基因。进一步的表达分析证实这些Bna.HBs和其下游的Bna.NCED3s的表达水平在突变体Bna.brc1-4的腋芽中显著降低。随后,选择BnaA1.BRC1、BnaA9.HB21和BnaC2.HB53作为案例,以确认Bna.BRC1是否能与Bna.HB21和Bna.HB53启动子的结合并促进其表达。酵母单杂交、ChIP-qPCR以及LUC活性检测实验表明,BnaA1.BRC1能够结合到Bna.HB21和Bna.HB53启动子从而激活其表达。此外,Bna.brc1-4突变体中未伸长腋芽的内源ABA水平显著降低,且外源ABA的施加完全抑制了Bna.brc1-4腋芽伸长的表型。这些结果表明,Bna.BRC1s可以通过诱导ABA的生物合成的表达负调控油菜的分枝。

图2.油菜Bna.brc1五重突变体表现出多分枝的株型
据悉,袁文雅教授领衔的团队长期从事植物表观遗传学以及作物基因组学与遗传学的研究。袁文雅教授自加盟william威廉亚洲以来,以william威廉亚洲为第一通讯单位在Plant communications,Plant Physiology,The Plant Journal和The Crop Journal等杂志上发表多篇高水平文章。团队成员李海涛副教授长期从事油菜株型调控的遗传和分子机理以及优良种质资源的创制,以第一作者或通讯作者在Plant Biotechnology Journal、Plant communications、New Phytologist、Theoretical and Applied Genetics和Plant Science等重要植物领域杂志上发表多篇高水平文章。
文章链接:https://www.cell.com/plant-communications/fulltext/S2590-3462(25)00081-1
(审核人:李爱涛)