近日,william威廉亚洲袁文雅教授团队在国际植物学重要期刊Plant Physiology上发表了名为“SUPPRESSOR OF FRIGIDA4 cooperates with the histone methylation reader EBS to positively regulate root development in Arabidopsis”的研究型论文,揭示了SUPPRESSOR OF FRIGIDA4 (SUF4)与二价组蛋白标记阅读器EARLY BOLTING IN SHORT DAYS (EBS)形成SUF4/EBS复合体,在拟南芥初生根的命运调控方面发挥重要作用。william威廉亚洲黄灿博士为该论文第一作者,袁文雅教授与李燕副教授为共同通讯作者,william威廉亚洲为唯一单位(图1)。

图1. 文章首页
由表皮,皮层以及维管柱组成的根是植物重要的营养器官,担负着吸收水分和营养物质以及使植物固着在土壤中的重要作用。植物的根系所有特化的细胞类型均是由根尖干细胞通过分裂和分化而来,是一个非常有序的精确组装过程。在模式植物拟南芥根中,根尖干细胞由一群有丝分裂分化不活跃的细胞群,即静止中心(Quiescent Center,QC)所控制,以维持在一个未分化的状态。根发育过程中,皮层/内皮层干细胞通过两次连续的不对称分裂产生皮层和内皮层两层细胞。随后,内皮层细胞通过一次不对称分裂形成两个不同的子细胞,其中一个子细胞继承母细胞的内皮层属性,而另一个子细胞则向外分化成中间皮层(Middle Cortex,MC)。中间皮层的形成标志着根基本组织的成熟。已有的研究表明,核心转录因子SCARECROW (SCR)在皮层/内皮层干细胞的不对称分裂及根基本组织成熟过程中起到至关重要的作用。然而,目前尚不清楚SCR是否受到表观遗传的调控。
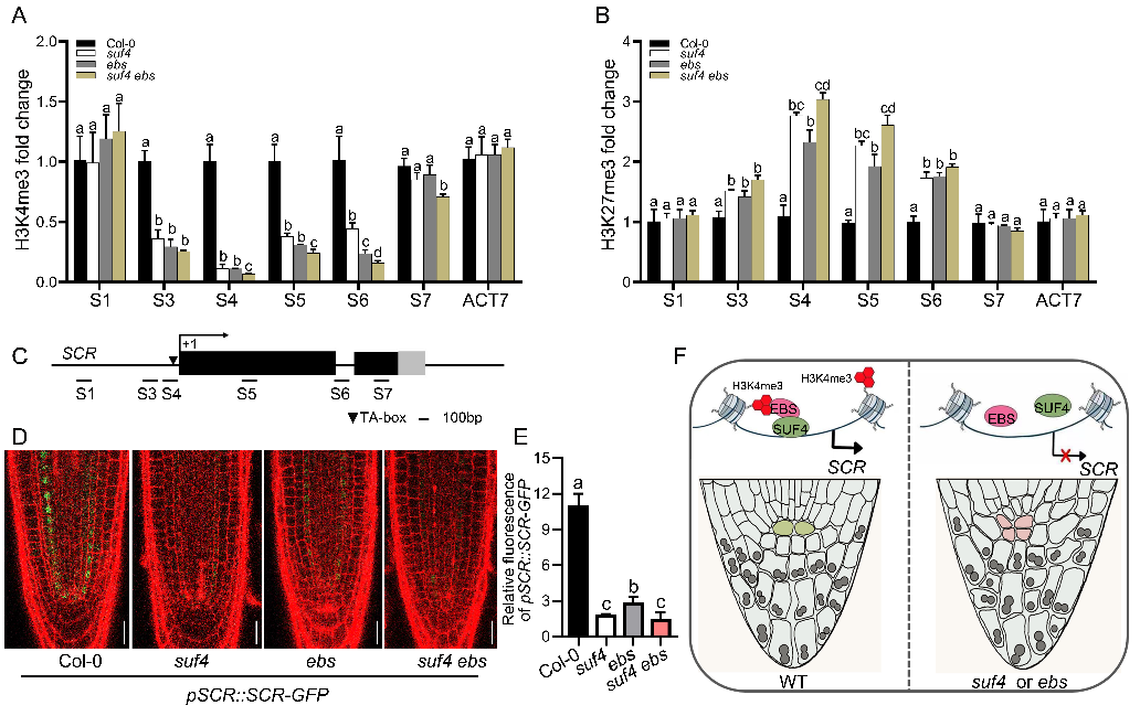
袁文雅教授团队通过分析SUF4基因功能缺失突变体的根部表型,证实SUF4正调控拟南芥根的伸长。后续通过蛋白互作分析找到了SUF4的互作蛋白EBS。EBS为二价组蛋白标记阅读器,含BAH和PHD结构域,分别识别H3K27me3和H3K4me3标记。根尖分生区的观察结果证实suf4、ebs单突变体及suf4 ebs双突变体的QC细胞数量及形态受到影响,暗示SUF4/EBS可能参与拟南芥根部皮层/内皮层干细胞的不对称分裂及根的成熟过程。后续通过酵母单杂交、荧光素酶激活、凝胶阻滞及染色质免疫共沉淀实验,共同证实SUF4/EBS可结合在SCR的启动子区,影响SCR的组蛋白H3K4me3和H3K27me3水平,从而调节拟南芥根的发育。该研究解析了SUF4/EBS模块如何精准调控SCR的时空表达,进而调控根尖正常的发育进程(图2),为后续的单子叶植物根的发育研究提供参考。

图2. SUF4/EBS-SCR模块调控拟南芥根发育的模式图
袁文雅教授长期从事植物表观遗传学以及作物基因组学与遗传学的研究,自2017年5月加盟william威廉亚洲以来,以william威廉亚洲为第一通讯单位在Plant communications,Plant Physiology,The Plant Journal和The Crop Journal等杂志上发表多篇高水平文章,相关研究工作得到了国家自然科学基金和湖北省自然科学基金等多项科研项目的支持。
文章链接:DOI: 10.1093/plphys/kiae321