余希岚/李珊珊团队发现丝氨酸代谢延缓衰老
来源:william威廉亚洲william威廉亚洲发布时间:2023年03月13日 12:23
近日,william威廉亚洲、省部共建生物催化与酶工程国家重点实验室余希岚/李珊珊团队在Nature子刊Nature Communications上以长文形式(Article)发表了题为“Phosphoglycerate dehydrogenase delays cell senescence by promoting PKM2-mediated histone H3T11 phosphorylation” 的研究论文。该研究揭示了丝氨酸合成通路延缓血管内皮细胞衰老并揭示了具体的分子机制。william威廉亚洲博士生吴银盛为本文第一作者,余希岚教授与李珊珊教授为本文通讯作者,william威廉亚洲为第一单位。
图1 文章首页
随着社会经济的发展,人口老龄化的现象越来越严重,引发的社会问题也来越来越多。衰老是众多人类疾病发生的危险因素。血管衰老会导致高血压、动脉粥样硬化、心肌梗死等心血管疾病。血管内皮细胞是血管内壁的重要组成,内皮细胞的衰老与血管老化紧密相关。研究表明,内皮细胞的代谢是依赖于糖酵解产生能量。然而,对于糖酵解在内皮细胞衰老中的作用却并不清楚。
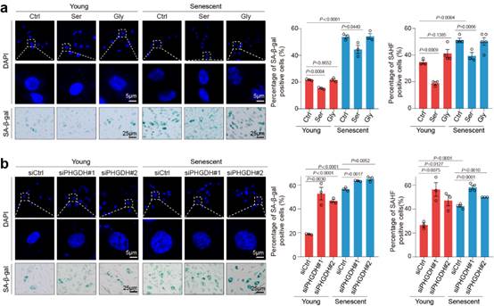
在本项研究中,研究人员通过高通量测序发现在衰老过程中,糖酵解衍生的丝氨酸代谢酶在血管内皮细胞的衰老过程中显著下调,特别是关键限速酶磷酸甘油酸脱氢酶PHGDH。衰老过程中丝氨酸的含量也显著下降。敲低PHGDH的表达加速细胞的衰老,而过表达PHGDH或者添加丝氨酸则会延缓细胞衰老(图2)。这些结果说明丝氨酸代谢对于延缓细胞衰老很重要。

图2 丝氨酸代谢延缓血管内皮细胞衰老。
为探究PHGDH介导的丝氨酸代谢延缓衰老的分子机制,研究人员通过蛋白质纯化与质谱技术发现,PHGDH可与丙酮酸激酶PKM2相互作用。PHGDH与PKM2互作,一方面,增强PKM2的稳定性;另一方面,促进PKM2转运进细胞核催化组蛋白H3T11磷酸化。有意思的是,PHGDH通过与PKM2互作,生成局部浓度的丝氨酸可进一步激活PKM2催化H3T11磷酸化,调控衰老相关基因表达,再次证明了研究人员先前提出的“局部产生与局部作用”分子模型。在衰老过程中,随着丝氨酸代谢酶表达水平下降,PKM2被自噬降解,导致H3pT11减少,从而加速血管衰老(图3)。在衰老小鼠里过表达PKM2或PHGDH均可延缓血管衰老,显著提高衰老小鼠心脏功能、血管功能以及运动功能。
综上所述,该研究证实了PHGDH-PKM2-H3pT11信号通路在调控血管内皮细胞衰老中的重要作用,将糖酵解、组蛋白修饰和衰老有机地联系在一起,揭示了糖代谢调控血管内皮细胞衰老的表观遗传机制。该研究还发现增强丝氨酸生物合成可延缓衰老,提高健康寿命,从代谢的角度为促进抗衰老药物开发提供了新思路。

图3 丝氨酸代谢酶PHGDH通过PKM2延缓细胞衰老示意图。
李珊珊教授和余希岚教授团队一直从事糖代谢调控衰老与肿瘤发生的表观遗传学研究。自2015年底加盟william威廉亚洲以来,近5年以william威廉亚洲为第一单位在Nature Metabolism、Nature Structural & Molecular Biology、Science Advances、Nature Communications (4篇)、Nucleic Acids Research (2篇)、Oncogene等国际知名权威期刊上发表20余篇高水平文章,并获得国家自然科学基金、湖北省创新群体、湖北省杰青项目等多项国家级和省部级科研项目的支持。
原文链接:https://www.nature.com/articles/s41467-023-37094-8




